Security Guard Risk Assessment Template
Security Guard Risk Assessment Template – In this article, Excel You’ll find free Expert Test Vendor Risk Assessment templates that you can download in Word and PDF formats.
This page contains; Vendor Risk Assessment Form; Vendor evaluation in the form of a scorecard; Sample Vendor Risk Assessment Questionnaire Template; You’ll find best practices for vendor risk assessment and top tips for developing a questionnaire.
Security Guard Risk Assessment Template

Also known as a third party risk assessment; This template allows you to create a list of assessment statements to identify vulnerabilities associated with a vendor. Use the color-coded risk rating key to assign a rating to each hazard description and enter a note in the spaces provided. Use this template to analyze each vendor and tailor risk assessment statements to meet your needs.
A Complete Guide To The Risk Assessment Process
Use this basic vendor risk assessment checklist template to outline the steps your team needs to take in the risk assessment process. For each business, Description the owner due date(s); List the return date(s) and relevant notes. With this checklist, Make sure you streamline your process for each seller and don’t miss any important steps along the way.

You can use this vendor evaluation in the form of a scorecard to evaluate vendor performance after a set period of time. Administering the template; place employees Communication Organized into categories including health and safety and scheduling. There’s also room to include information (such as corrective actions) that will help mitigate the risks you’ve identified. types of assessments for your needs; You can customize performance expectations and color-coded buttons.
This vendor risk due diligence plan template provides an example of the steps to be taken in a specific due diligence process. This template organizes tasks into categories, with subtasks listed below each category. You can customize these subtasks to fit your organization’s needs. job description; document location; work ownership Key dates; There is also space to enter notes and the status of each task.

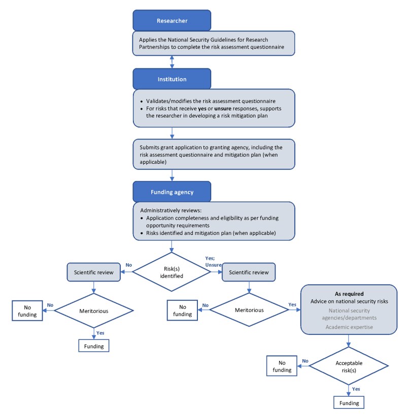
Risk Assessments & Notification Flowchart
Use this Vendor Risk Management Audit Framework template to track audit information as well as the status of required documents for each vendor. List every third party your organization does business with. Then, to access all this information in a high-level view, enter audit dates, vendor types; Enter risk ratings and document status. In this template, the risk assessment status; risk management policies; There is an additional tab to track the status of individual vendor documents at a granular level, including report documentation and documents required for processes and procedures. You can use this template to support your company’s due diligence process.
Use this sample vendor risk assessment questionnaire in accordance with the vendor type and guidelines required by the appropriate governing body. This template includes sample questions in various categories and includes places to provide a reference point for each question (eg internal subject matter experts [SMEs], industry standard assessment processes, etc.). When evaluating third-party suppliers; Use this template to extract specific vendor-specific questions and lockstep with your organization’s needs.

Use this vendor risk comparison to compare each vendor’s weighted score during the vetting process. Collect and compile the data in this template; Score each vendor according to your defined scoring system and compare how vendors rank against various criteria important to your business.
Section/control Description Security Management System: C Tpat Self Assessment
For additional resources to support your vendor relationship and management program; Check out these 13 free seller templates.

A vendor risk assessment is an important part of an overall vendor management program. This assessment can be done during the screening phase or during an evaluation or review.
When your business understands and effectively manages third party risks with a good vendor management program; You can identify critical vendors for business operations and proactively reduce risks of impropriety. Adequate risk assessment is an important part of the vendor management process.

Risk Governance Structure Introducing A Risk Based Approach To Cyber Security
For more information, including expert advice on seller due diligence and monitoring; Visit “A Simple Guide to Vendor Risk Assessment.”
A vendor risk assessment can provide huge benefits for your company. The main advantages of this process are:

The information you get from the vendor risk assessment questionnaire will be more useful when you ask the right questions.
Hazard Identification Checklists & Forms
Because each business has unique needs and third-party vendors have different levels of risk and impact; You must tailor the questions asked in your questionnaire to your needs and industry.

When you develop and refine your vendor risk assessment questionnaire as part of your vendor management program; The following tips will guide you.
Empower your people to go above and beyond with a flexible platform designed to meet your team’s needs—and adapt as those needs change.

Appendix F: Combining Game Theory And Risk Analysis In Counterterrorism: A Smallpox Example
The platform allows you to schedule tasks from anywhere; capture It makes it easy to manage and report, helping your team to be more efficient and get more done. Report key metrics and brief reports designed to connect and inform your team; Get real-time visibility into what’s happening with dashboards and automated actions.
When teams have clear tasks to complete, there’s no telling how much they can accomplish at the same time. Try it for free today! 4 Risk Assessment Threat > Impact x Likelihood = Risk > Security > Residual Risk Risk: Unauthorized access; repair Any act or event that may disclose or potentially harm information or IT assets. Residual Risk: The residual risk after implementing recommended safeguards. Identifying IT security requirements that remain after security has been implemented for a potentially harmful action or event 4

An IT risk assessment is the best part of a project’s overall risk assessment.
Water Utility Risk And Resilience Assessments & Emergency Response Plans — Ruekert & Mielke, Inc
Identify and characterize assets Risk and risk assessment Validation risk and risk assessment: The process of identifying threats and risks to information and IT assets and implementing or recommending security measures to mitigate qualified risks and risks. Certification: To verify that the security requirements specified for a particular system or service are met and that the controls and protections function as intended. Validate: To demonstrate that management has the authority to operate the system or service and accepts the residual risk of the system or service based on certified evidence. How complicated is it? How sensitive are you? safety Identify IT security needs; Security measures in place to implement safety Accept residual risk Project Team Project Team Project Team IT Security Coordinator Management 6

Impact Potential Risk Defenses Residual Risk Disk Failure Major Common High Redundancy Disk; Low Backup Power Supply Failure Significant Moderate Redundant Power Supply Logs Inaccurate Small Staff Training Center Shared Important Information 8
A pilot approach to multiple projects Tools TRA worksheets and guidelines Sample risk lists Sensitivity to routine project planning; Prioritize based on complexity Record of decisions in business assessments 9

San Antonio Security Services
12 References Management of Information Technology Security (MITS) Operational Security Standard: eng.aspx?id=12328§ion=text BC Museums Best Practices Module – Risk Management: content/uploads/2013/07/BP-7-Risk- Management.pdf 12
We record and share user data with processors to operate this website. To use this website; You must agree to our privacy policy, including the cookie policy. In this article, Microsoft Excel and Word; You’ll find the most comprehensive selection of free vulnerability assessments available in PDF and Google Sheets formats. Each template is fully customizable so you can adjust your assessment to your business needs.

On this page, risk management metrics templates, Vulnerability risk assessment models; There are various forms such as IT Vulnerability Assessment Forms and Threat Vulnerability Assessment Forms.
Environmental Risk Assessment Example: Free To Use And Customisable
This template is designed to help identify and resolve information technology-related security issues. You may be evaluating parts of an IT asset, such as a website, or networks; servers, You may be performing an organization-wide vulnerability assessment by looking at firewalls or specific data sets. ဖြစ်နိုင်ချေရှိသော ခြိမ်းခြောက်မှုများ (ဥပမာ ဟက်ကာများ၊ ဝန်ထမ်းဟောင်းများ သို့မဟုတ် အခြားခွင့်ပြုချက်မရှိသော အသုံးပြုသူများ) နှင့် အားနည်းချက်များ (စကားဝှက်များ မလုံလောက်ခြင်း၊ ဆော့ဖ်ဝဲ ချွတ်ယွင်းချက်များနှင့် ဝန်ထမ်းများ ဝင်ရောက်ကြည့်ရှုမှုဆိုင်ရာ အရေးကြီးသောဒေတာများကဲ့သို့သော) အားနည်းချက်များကို စာရင်းပြုစုပါ။ ဘေးအန္တရာယ်နှင့် အကျိုးသက်ရောက်မှုအဆင့်များကို အကဲဖြတ်ပြီးနောက်၊ ဝင်ရောက်မှုတစ်ခုစီအတွက် ဦးစားပေးအဆင့်ကို သတ်မှတ်ပေးပြီး ပြဿနာများကို ဖြေရှင်းရန် အစီအစဉ်များဖန်တီးပါ။ ၎င်းသည် လုပ်ငန်းအမျိုးအစားနှင့် အိုင်တီစနစ်အပေါ်အခြေခံ၍ အလွယ်တကူ စိတ်ကြိုက်ပြင်ဆင်နိုင်သော စာရင်းဇယားပုံစံ နမူနာပုံစံတစ်ခုဖြစ်သည်။

ဤအားနည်းချက်စီမံခန့်ခွဲမှုပုံစံပုံစံသည် သင့်ကိုယ်ပိုင်ပြည့်စုံသောအစီအစဉ်ကို ဖန်တီးရန်အတွက် အခြေခံအကျဉ်းချုပ်ကို ပံ့ပိုးပေးပါသည်။ patch စီမံခန့်ခွဲမှုအတွက် မှတ်တမ်းပြုစုခြင်းဆိုင်ရာ လုပ်ထုံးလုပ်နည်းများသည် ဆိုက်ဘာလုံခြုံရေးကို သေချာစေရန်အတွက် အရေးကြီးသော အစိတ်အပိုင်းတစ်ခုဖြစ်သည်။ နမူနာပုံစံတွင် စီမံခန့်ခွဲမှုအစီအစဉ်၏ နယ်ပယ်၊ အခန်းကဏ္ဍများနှင့် တာဝန်ရှိမှုများ၊ လိုက်နာရမည့်မူဝါဒများ၊ အန္တရာယ်အဆင့်သတ်မှတ်ခြင်းနည်းလမ်းများနှင့် ကုစားမှုဆိုင်ရာ အစီအမံများကို ဖော်ပြရန် ကဏ္ဍများ ပါဝင်သည်။ သင့်လုပ်ငန်းအပေါ် မူတည်၍ သီးခြားစနစ်အစိတ်အပိုင်းများ သို့မဟုတ် အခြားအချက်အလက်များ၏ စာရင်းများကိုလည်း ထည့်သွင်းလိုပေမည်။
Building security risk assessment template, security risk assessment report template, data security risk assessment template, security risk assessment checklist template, physical security risk assessment template, information security risk assessment template, security risk assessment template, security risk assessment template excel, hipaa security risk assessment template, it security risk assessment template, cyber security risk assessment template, site security risk assessment template
Thank you for visiting Security Guard Risk Assessment Template. There are a lot of beautiful templates out there, but it can be easy to feel like a lot of the best cost a ridiculous amount of money, require special design. And if at this time you are looking for information and ideas regarding the Security Guard Risk Assessment Template then, you are in the perfect place. Get this Security Guard Risk Assessment Template for free here. We hope this post Security Guard Risk Assessment Template inspired you and help you what you are looking for.
Security Guard Risk Assessment Template was posted in December 25, 2022 at 4:35 pm. If you wanna have it as yours, please click the Pictures and you will go to click right mouse then Save Image As and Click Save and download the Security Guard Risk Assessment Template Picture.. Don’t forget to share this picture with others via Facebook, Twitter, Pinterest or other social medias! we do hope you'll get inspired by SampleTemplates123... Thanks again! If you have any DMCA issues on this post, please contact us!
